融合聚力,领航前行
国际中文学院
2025年度回顾与展望
2025年,是北京语言大学国际中文教育学科发展进程中具有里程碑意义的一年。学院整合原国际中文学院、国际中文教育研究院、汉学与中国学学院、教师教育学院的优势力量,形成了贯通学术研究、人才培养、文化传播与教师发展的全新格局。这一年,适逢党的二十届四中全会胜利召开,站在这一继往开来的新起点,我们以学习贯彻全会精神为强大动力,将国家“十五五”发展的宏伟蓝图与学院“整合再出发”的奋进实践紧密结合。此刻,让我们共同回顾这不平凡的一年,见证新体系下以高质量党建引领高质量发展的坚实足迹,展望更加广阔的未来蓝图。
一、党建领航,牢筑根基
学院始终将党的政治建设摆在首位,深入学习领会新时代中国特色社会主义思想的核心要义,将其贯穿于办学治院全过程。通过组织系列专题学习、主题党课、实地研学等活动,不断强化师生思想政治引领,确保学院发展的正确方向。党建工作与业务工作深度融合,为学院各项事业的稳步推进提供了坚强的政治保证和组织保障,凝聚起了全院师生团结奋斗、勇毅前行的强大合力。
段鹏校长带队赴我院开展专题调研
段鹏校长发言 座谈会现场
教师团队党支部举办“守纪律・树新风”主题党日活动,
深入开展中央八项规定精神学习教育

主题党日活动现场
罗建晖书记参加国际中文学院研究生第三党支部主题党日活动
罗建晖副书记讲话 主题党日活动现场
召开全院大会擘画新蓝图
施家炜院长发言 梁彦民书记发言
召开新学期全体教师大会

施家炜院长作主旨报告

崔希亮教授讲话

梁彦民书记发言
召开深入贯彻中央八项规定精神学习教育总结会暨党支部书记工作例会

会议现场
多层次深入学习贯彻习近平主席复信精神
学习复信精神系列学习活动现场
2025年初级党校首期党课开讲
梁彦民书记作专题辅导报告 初级党校第一讲专题党课活动现场
我院党委组织教师党员赴西柏坡、正定塔元庄开展党建研学活动
教师党员赴河北省西柏坡、正定塔元庄开展研学活动合影
召开2025年度教职工代表大会
施家炜院长作主旨报告 梁彦民书记发言
召开2025年春季学期工作部署会

沈庶英院长讲话

国际中文教育研究院召开全体教职工大会

梁彦民书记就党建思政工作发言
中国人民抗日战争暨世界人民反法西斯战争胜利80周年,我院13名学子积极投身阅兵现场合唱及志愿服务
九三阅兵·广场合唱团 志愿者在天安门合影
组织师生参观“走向新中国步伐——中共中央‘进京赶考之路’”清华园车站专题展览

师生共同参观清华园车站专题展览
公众号“党建之声”栏目推出录制《习近平关于加强党的作风建设论述摘编》系列有声书

部分有声书
邀请学校80周年纪念活动宣讲团成员开展“传承精神火炬,谱写时代新声”志愿服务经历分享会

宣讲人、语言学及应用语言学专业研究生张凌淑分享志愿经历
博士生党支部获批北京语言大学第三批“榜样语研”样板党支部

博士生党支部获批“榜样语研”样板党支部
与清华大学软件学院开展“铭记使命传火炬,砥砺前行铸根基”联学共建活动
参观清华大学校史馆 小组研讨和主题发言
学生党支部参访中国人民大学家书博物馆,开展“家书传廉意,初心映党心”主题党日活动

外国语言文化学院欧洲系本科生党支部、教师教育学院汉语国际教育本科生第二党支部、教师教育学院汉语国际教育本科生第三党支部合影

开展家书撰写活动
学院团委携手海淀区科馨社区开展联学联建活动
科馨社区支部书记为党团学生骨干讲授党课 活动合影
学院团委举办“知·行——解码文化根脉,铭记历史担当”主题知识竞赛活动

活动现场
二、捷报频传,成效卓著
本年度,学院师生在各领域竞相出彩,捷报频传。学生在全国教学技能大赛、演讲比赛中屡获殊荣,展现了扎实的专业素养和昂扬的精神风貌。教师们也获评优秀教学成果,彰显了学院雄厚的师资力量与育人水平。一份份沉甸甸的荣誉,是学院人才培养质量与社会声誉持续提升的有力证明。
我校获评北京高校课程思政先行校、课程思政教学研究示范中心,沈庶英教授入选北京高校课程思政建设专家咨询委员会委员
我院国际学生秦终南(埃及)合作朗诵作品荣获“最佳主题选材奖”
获奖学生生合影
北语学子龙金洋在世界中文大会讲述中国故事

龙金洋发言
北语学子集体亮相央视春晚,留学生体验大集文化
我校36名国际学生作为表演成员参与演出 我院埃及留学生桑英杰同中新社体验大集文化
我院2023级越南留学生阮氏垂玲在第二届京津冀东盟留学生“我与中国”中文故事短视频展示活动中荣获“青年风采”奖

阮氏垂玲与导师李华合影
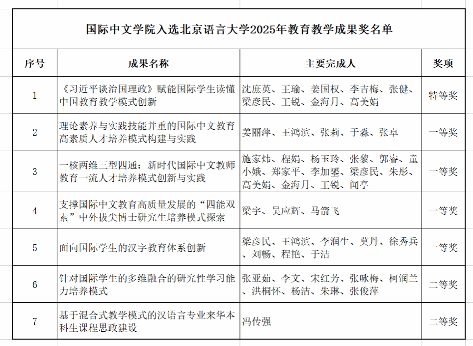
我院多项成果入选2025年度教育教学成果奖

共有7项教学成果荣获校级奖励,其中特等奖一项,一等奖四项,二等奖两项
我院荣获学校第二十届世界文化节突出贡献奖、优秀组织奖
倪海东书记为“第二十届世界文化节突出贡献单位”颁奖 魏晖副书记为“第二十届世界文化节优秀组织单位”颁奖
我院获评北京语言大学“2024年就业工作先进集体”荣誉称号

我院获评北京语言大学“2024年就业工作先进集体”荣誉称号

我院辅导员曹伊婧获评学校“就业先进个人”称号

我院闻亭教授获评学校“就业工作突出贡献教师”称号
我院2025年教师暑期社会实践项目获奖2项
我院2025年教师暑期社会实践项目获奖名单 获奖团队师生合影
我院在我校第三届“吾爱吾师” 作品征集活动中获得多项奖励

我院刘晶、欧阳家慧、朱洪艺同学的视频作品《桃李不言,师道成荫》、校友郑子怡的文章作品《遇见她,是我青春里最温暖的光》荣获三等奖
国际中文学院也被授予优秀组织奖
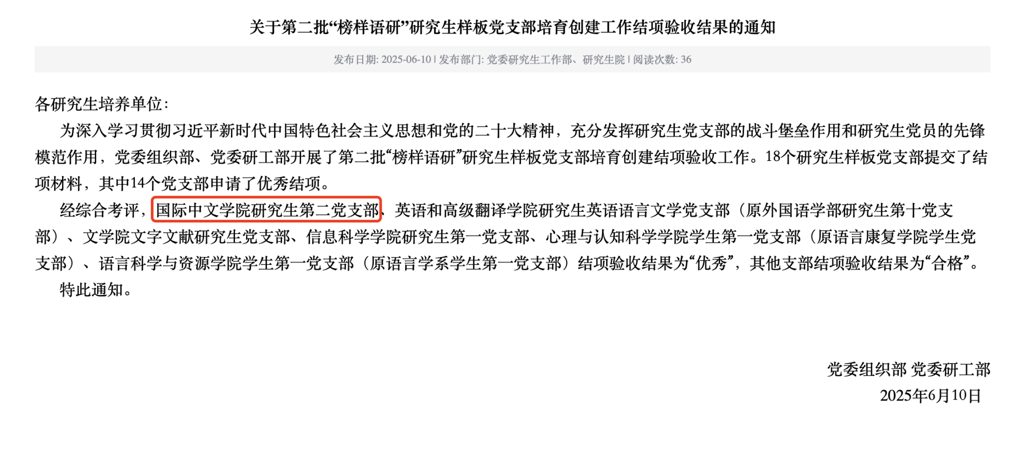
“榜样语研”样板支部建设喜获佳绩

党委组织部、党委研工部公示第二批“榜样语研”研究生样板党支部培育创建结项验收结果,国际中文学院研究生第二党支部以“优秀”成绩通过验收
第三届全国大学生职业规划大赛暨北京语言大学第十四届职场精英挑战赛决赛,我院2025级硕士研究生郑凯灵、魏艺珩分别斩获一等奖与三等奖

郑凯灵获奖合影

魏艺珩获奖合影
成功制作并首映团队典型事迹电教片《传承》,生动展现团队以服务国家战略为己任,在立德树人、精研教学、求实创新等方面的卓越贡献与宝贵精神传承
北京卫视报道《传承》首映式 《传承》首映
汉语国际教育教师团队荣获“北京市三八红旗集体”称号
汉语国际教育教师团队荣获“北京市三八红旗集体”称号 主题党日活动现场
团队骨干教师李胜梅教授在第七届北京市大中小幼教师“讲述我的育人故事”案例评比中荣获特等奖
李胜梅教授和学生合影 李胜梅教授在第七届北京市大中小幼教师“讲述我的育人故事”案例评比中荣获特等奖
青年教师郑航博士荣获学校“五四青年奖章”
郑航博士 郑航参与美国应用语言学会(AAAL)2024年(右一)
施家炜教授领衔的汉教专业核心课《汉语第二语言教学法(一)》获评国家级线上一流本科课程

2024年度北京高校本科教学项目获评(立项、入选)部分名单
教材获学校推荐参评“十四五”国家级规划教材

2024年度北京高校本科教学项目获评(立项、入选)部分名单
教材获学校推荐参评“十四五”国家级规划教材
校级教育教学成果奖部分名单
北京市高校教育教学项目评奖中,专业《现代汉语(一)》课程教案被推荐为北京市优质本科教案,“汉教专业本科教学实践立体化课程创新与实践”被推荐为北京市高校优秀教学创新示范案例



2024年度北京高校本科教学项目获评(立项、入选)名单
李加𣁦副教授在北京市高校青年教师教学基本功大赛中荣获A组二等奖

李加𣁦副教授
我院学子在“2025汉教英雄会”荣获“最佳教学设计团队”
获奖团队师生合影
荣获学校2025年精品课程、课程思政示范课程和示范基层教学组织等多项教学项目
8项教学成果荣获校级奖励,其中一等奖两项,二等奖六项 涵盖教师教育人才培养、汉字教育体系构建、课程思政建设等多个领域
学生沈畅率领的志愿服务团队“‘童声·农语·乡音’’三语三行三兴”项目,在“2025首都高校师生服务乡村振兴行动计划”成果评审中荣获一等奖

团队聚焦儿童、青壮年、老年人三大群体,围绕教育、农业、文化三大领域,实施“童声·农语·乡音”三语三行三兴主题行动

针对老年人,团队结合红色文化与当地特色,举办红歌大赛与走访调研,推动普通话学习与文化传承深度融合
学生宁可的暑期社会实践项目“傩韵新章——非遗傩文化调研及其数字化保护与多语种国际传播”获得2025年北京高校实践育人优秀团队

开展非遗傩文化调研并实施数字化保护,搭建数字平台,通过文创开发与多语种传播,推动文化传承与国际交流
成功承办第25届世界华人学生作文大赛及颁奖典礼

增进华裔青少年对中华文化的了解,进一步促进中外文化交流

世界华人学生作文大赛组委会秘书长关平宣读了本届大赛评奖结果,与会领导一起为获奖代表颁发证书
三、立德树人,改革求新
本年度,本科教育根基持续夯实,以评估促提升,专业与课程建设紧扣时代发展。研究生教育坚持创新引领,学术训练与实践赋能并重,培养质量显著提升。预科与进修教育体系走精品化、特色化发展道路,成熟模式与品牌优势不断强化。立体化实践教学体系深度融合校内外资源,校企协同,挖掘校友资源,国际化项目蓬勃发展,全面促进学生知行合一与全球胜任力的培养。成功举办了多期短期来华留学生项目,是学院在国际中文教育领域的一张闪亮名片。
本科教育评估圆满收官

北京高校优秀本科育人团队

国家级一流本科专业

北京市优秀教学团队

国家级教学团队

国家特色专业

国家教学成果奖一等奖
我院中外校友会成立大会圆满举行

与会教师合影
国际中文教育专业2025年全国优秀大学生夏令营成功举办
名师讲座 学生交流
留学生语言实践

赴宁夏开展长途语言实践,探访闽宁镇

赴新疆深度研学环塔拉力赛

赴国家植物园实践参观

赴国家植物园实践参观

赴国家植物园参观研学

赴北京市规划展览馆、中国铁道博物馆与大栅栏历史文化街区,开展语言实践与商业文化考察

赴园博园开展主题语言实践活动

赴中国农业博物馆开展教学实践活动

开展“老舍茶馆看演出,体验中国文化”语言实践活动

前往首都博物馆参观学习

赴慕田峪长城开展语言实践活动
“五色交辉”中外学生系列活动

“雷锋精神·全球青年行动”系列活动

开展非遗技艺“缠花”体验活动

话剧《桥》主创主演分享活动

举办由国际中文学院“五色交辉”工作室协同参与的英语与高级翻译学院示范性主题团日活动

赴北京市规划展览馆与景山公园开展主题研学活动

我院联合学校学生心理咨询中心举办中外新生适应性团体活动助力学风建设

赴工艺美术馆研学

赴工艺美术馆研学

联合学校学生心理咨询中心开展三场主题团体辅导活动

开展”桐声“宣讲系列活动
我院“党建引领·学风跃升”学风建设启动会圆满举行

梁彦民书记发言
研究生学术能力提升系列讲座









研究生职业发展能力提升系列讲座










“成长护航”系列讲座

安全教育讲座海报

探索内在秩序:研究生自我认知与情绪管理

心肺复苏及气道异物急救培训
2026新年联欢会、才艺大赛、本科毕业联欢会、研究生毕业联欢会、新春茶话会

海外志愿者新春茶话会

“青春逐梦·语通未来”主题2025届研究生毕业联欢会

”语通世界·心连五洲“元旦联欢会

2025届本科毕业生毕业联欢会

“五洲同台・艺鸣惊人”中外才艺大赛圆满落幕
短期语言项目班

海心汉语-北语冬令营项目圆满收官

泰国玛希隆大学北语四周班圆满收官

印尼—新加坡星桥汉语“行知中国”夏令营顺利开营

“语汇双城”越南青少年夏令营圆满收官

蒙古SHINE UE-北语冬令营圆满收官

印尼八华学校本土中文教师培训班顺利开营

越南青少年“行知中国”夏令营在京启航

北京语言大学暑期HSK培训班顺利开班

2025东京外国语大学“中华文化探研之旅”夏令营圆满落幕
积极参与“读懂中国”项目,共培育、支持并形成4组工作成果:聚焦鲁健骥、吕文华、岳为善等学界前辈的3篇事迹专访征文,以及1部以鲁健骥、吕文华先生为主题的微视频

鲁健骥、吕文华先生
举办第三届教师技能风采大赛

第三届教师技能风采大赛决赛现场
举办第二届中华传统才艺大赛
采用主分赛场协同运作的创新模式,双区呼应提升竞技趣味性 参赛选手与评委老师合影
联合北京中医药大学开展“手耳推进校园”义诊活动,普及中医药文化,关心学生身心健康
北京中医药大学志愿者为北语学子进行脉诊 两校学生代表与志愿者合影
联合文学院举办“文启新程、教润芳华”迎新晚会、“澄秋雅集”秋游活动
“文启新程、教润芳华”迎新晚会 “澄秋雅集”秋游活动
共组织参与第二届链博会、2025北京国际图书博览会志愿服务、中关村论坛、宋庆龄青少年科技文化交流中心志愿服务、民政局活动协助等13项志愿服务,共招募志愿者517人次,总计志愿服务时长2535小时

第三届链博会

宋庆龄青少年科技文化交流中心优秀学生支援服务团队证书
2名同学参军入伍

师生合影
组织学生参与“罗德岛大学中文领航项目”“布法罗-北语助教项目”“扬帆”美国中学中文教学实习项目等国际青年交流实践,在实践中讲述中国故事,促进文明交流互鉴

罗德岛大学中文领航项目
24汉教2班开展“文萃同辉,共织华章”中外学生非遗工作坊系列活动,获批“青耀班团”示范性主题班团活动立项
活动合照 活动寄语
四、聚力科研,攻坚克难
学院面向国家战略需求,系统推进有组织科研,强化学科引领。教育部重点研究基地建设提质增效,承担系列重大科研项目,产出一批高水平论文、资政报告与标志性学术著作;精心组织编撰《国际中文教育学和知识体系丛书》,主导建设的“全球汉语传播动态数据库”正式上线并践行共建共享。学术平台影响力持续扩大,成功主办多场高端国际学术会议,凝聚海内外学者;《世界汉语教学》期刊核心地位巩固,学科话语权与学术竞争力稳步提升。
国际中文教育学科发展研讨会暨纪念吕必松先生诞辰90周年国际学术研讨会召开


国际中文教育学科发展研讨会暨纪念吕必松先生诞辰90周年国际学术研讨会现场
北京语言大学国际中文学院第二十二届科研报告会召开

北京语言大学国际中文学院第二十二届科研报告会现场
法国汉学家白乐桑教授做客北语国际中文教育研究院讲座分享会

白乐桑(Joël Bellassen)教授来校座谈
香港教育大学延晶副教授应邀来访国际中文教育研究院并开展系列学术讲座

学术讲座现场
第21届国际中文教育学术研讨会在北语举办

第21届国际中文教育学术研讨会现场
HSK动态作文语料库3.0版全新发布

HSK动态作文语料库3.0
“传承与创新”系列讲座

“传承与创新”系列海报
魏晖研:国际中文教育转型发展的路径选择 徐晶凝:解析言语行为中的“建议”与“劝告”
“国情教育大讲堂”系列讲座

“国情教育大讲堂“系列海报

沈庶英:读懂中国——为未来而学习

梁彦民:民以食为天——汉字中的中国农业

梁文斌:笔墨之道——汉字、书法与中国文化
“汉语作为第二语言教学”系列讲座


“汉语作为第二语言教学”系列海报
2025专门用途中文教育大讲堂系列讲座

2025专门用途中文教育大讲堂系列海报
邀请北京大学陆俭明教授、马真教授,北师大教育学部主任朱旭东教授,我校刘珣教授、加拿大西安大略大学李军教授等中外著名专家为基地学生举办学术讲座共14场
刘珣教授讲座合影 陆俭明、马真教授讲座合影
举办第五、第六期“三立学堂”,邀请教育学名家朱旭东教授、李军教授对谈,邀请阎纯德教授以“传道业、启心智、塑品格”为题,分享成长史和奋斗精神。
朱旭东教授、李军教授对谈 阎纯德教授分享成长史和奋斗精神
建强汉教专业国家虚拟教研室,第六届全国高校汉语国际教育本科专业建设研讨会暨第十一届全国高校汉语国际教育本科专业负责人联席会、中文及新闻传媒虚拟教研室协作组组内经验交流会、虚拟教研室典型示范北京站交流会等。举办全球中文教学线上、线下讲座16场

施家炜教授一行参加专业建设会议
举办第二届“中文国际传播”学术论坛暨第二届国家基础学科拔尖学生培养基地学术研讨会,吸引海内外10所院校硕博研究生、优秀本科生投稿
分论坛现场 论坛闭幕式合影
拔尖基地共开设5门荣誉课程,“英才科研计划”立项3项

英才科研计划结项答辩会
在学科竞赛中获得国家级奖项9人次、省部级奖项107人次;发表9篇论文(其中SSCI二区1篇,CSSCI 2篇)、小说等文学作品6篇;撰写司局级咨询服务报告1项;参加国内外学术会议40人次;参与各级各类科研项目26人次,学生参与科研创新的积极性进一步激活

五、分校成果,示范标杆
作为我校海外办学的重要布局,哈萨克斯坦分校在过去一年里建设成果显著。分校办学条件持续改善,招生规模稳步扩大,教学质量备受当地认可。文化交流活动丰富多彩,已成为增进中哈人民友谊、促进文明互鉴的重要平台。分校的成功运营,为我校乃至中国高等教育海外办学积累了宝贵经验,是学院服务国家战略、推动中文教育走向世界的生动实践。
中国驻哈萨克斯坦韩春霖大使考察北京语言大学哈萨克斯坦分校

座谈现场

韩春霖大使与分校中外方院长刘现强博士、萨乌列博士和全体教师合影
学院与哈萨克斯坦分校线上会议

线上会议现场
国际中文教育标准指导下的中亚教师教学能力提升研讨会

研讨会现场合影
首届汉语预科班学员顺利结业

段鹏校长通过视频致辞

师生与家长们共同合影留念
六、开放交融,合作致远
学院积极拓展与国内外高校、科研机构及行业组织的交流合作。通过举办/参与高水平学术论坛、工作坊,邀请知名学者来访讲学,派出师生交流访学,学院对外合作的广度与深度不断拓展。丰富的院级交流活动,不仅活跃了学术氛围,引入了优质资源,也为师生成长搭建了更广阔的舞台,持续提升了学院的国际化水平与行业影响力。
门头沟区教育委员会来访我院

北京语言大学与门头沟区教育委员会成功举办教育合作交流座谈会
越南河内首都大学来访我院

越南河内首都大学代表团来访我院
沙特卡西姆大学语言与人文科学学院来访我院

沙特卡西姆大学语言与人文科学学院来国际中文学院访问交流
北京中医药大学国学院来访我院

北京中医药大学国学院领导到访国际中文学院
宁夏大学

我院教师赴宁夏大学调研
国家京剧院

我院教师访问国家京剧院
房山铭品小学

国际中文学院与房山铭品小学签署合作协议
党委宣传部来访我院
党委宣传部来院交流
校体育部来访我院

校体育教学部来访交流
展望2026:
绘就新蓝图,奋进新征程
回首2025,我们步伐坚实,成绩斐然。每一份荣耀,都凝聚着全院师生的智慧与汗水;每一次突破,都为我们继续前行注入信心与动力。
展望2026,蓝图已绘就,奋斗正当时。学院将继续坚持政治领航,把稳方向之舵;深化立德树人,提升育人质量;强化有组织科研,催生创新成果;巩固海外办学亮点,拓展合作空间;深化交流互鉴,汇聚发展资源。我们将以更加昂扬的姿态,更加务实的作风,共同书写北语国际中文教育高质量发展的崭新篇章,为促进中文国际传播、深化文明交流互鉴、推动构建人类命运共同体作出更大贡献!
新征程,再出发!让我们携手并肩,共创美好明天!